If you’re self-employed and you use your cellphone for business, you can claim the business use of your phone as a tax deduction. If 30 percent of your time on the phone is spent on business, you could legitimately deduct 30 percent of your phone bill.

What can you write off as expenses?

What Can Be Written off as Business Expenses?

  • Car expenses and mileage.
  • Office expenses, including rent, utilities, etc.
  • Office supplies, including computers, software, etc.
  • Health insurance premiums.
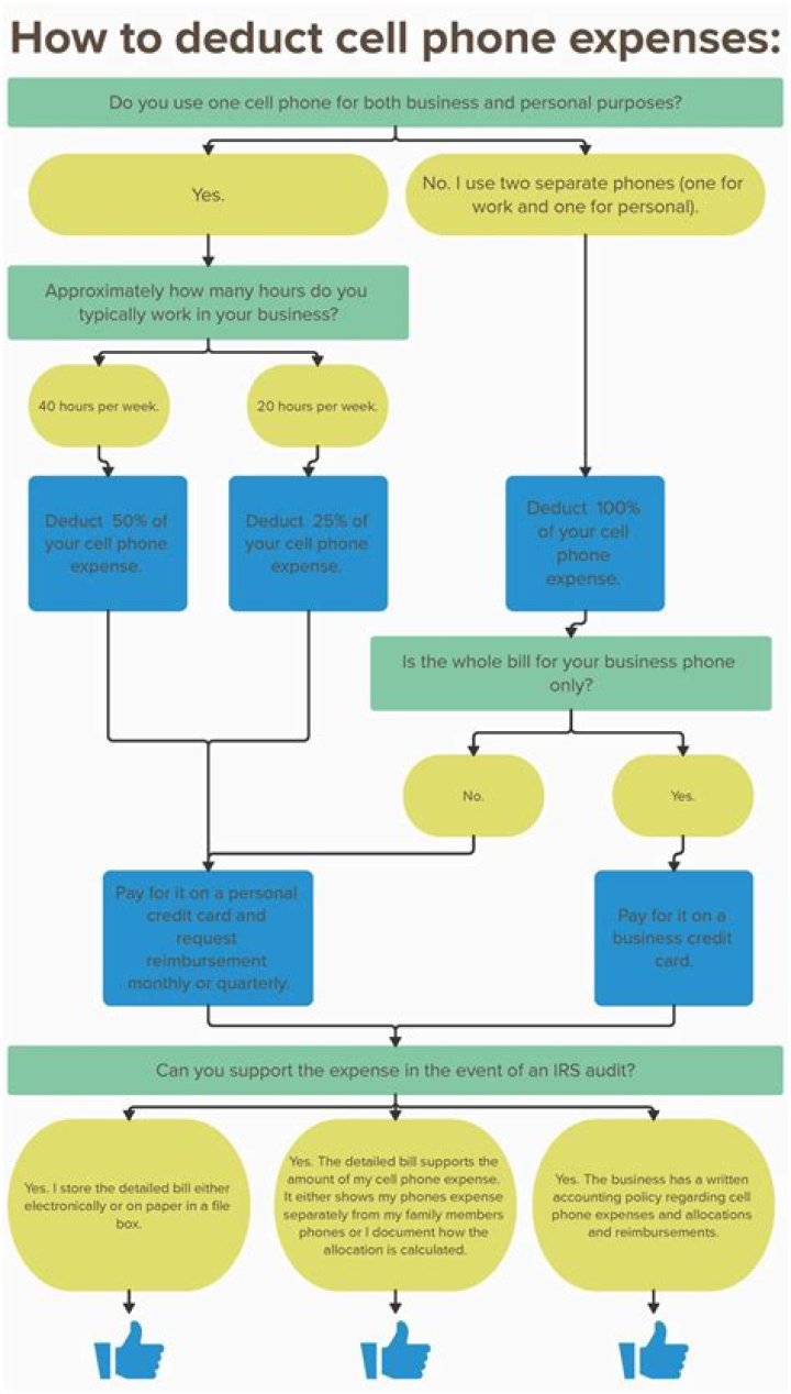
  • Business phone bills.
  • Continuing education courses.
  • Parking for business-related trips.

Can I expense my cell phone?

A cell phone provided by an employer is generally considered a benefit that the employer can deduct as a necessary expense, provided it is primarily used for business purposes. If its purpose is primarily personal, it is not considered a business expense.

Are cell phone fees tax deductible?

You can qualify for a cell phone tax deduction from cell phone charges incurred when the mobile phone is being used exclusively for business. There is not an IRS cell phone deduction for self employed people, exclusively. However, you can also deduct additional business expenses that you incur.

Can I claim my internet bill as a business expense?

Internet Fees If you have a website or use the internet to do business, some or all of your Internet costs may be deductible. If you or your family also use the internet for non-business purposes, you can only deduct a percentage of the costs as time used for business.

Can you deduct your cell phone as a business expense?

Even better, the IRS said it won’t require record keeping of business use in order for workers’ company-issued phones to get this tax-free treatment. Deducting work use of personal phones: On the flip side of that telephone taxability coin is the tax deduction for your own, bought-it-yourself cell phone when you use it to conduct business.

Can you write off the value of a cellphone?

Now, however, the law allows you to write off depreciation—the loss in value from wear and tear—over a seven year schedule, in addition to making it easier to claim bonus depreciation. If your employer provides you with a cellphone as part of your job, this could potentially increase your taxable income.

Is it possible to deduct 30 percent of your phone bill?

If 30 percent of your time on the phone is spent on business, you could legitimately deduct 30 percent of your phone bill. In “Entrepreneur” magazine, writer Kristin Edelhauser recommends getting an itemized phone bill, so you can measure your business and personal use and prove your deduction to the IRS.

Can you write off minutes on a cell phone?

If you’re in an ad agency, you can write that off for sure. If you work in construction, not so much. In the past, you would have to tally up the minutes you used (on cell phones) for personal versus business expenses. Now you can just write off a percentage of business use. Just do not say 100: That won’t fly.”